兄弟PCB教你制作雕刻机(九)——如何雕刻电路板
温馨提示:这篇文章已超过584天没有更新,请注意相关的内容是否还可用!
在今天的雕刻机专题中,兄弟PCB将一步步介绍如何使用雕刻机雕刻电路板。严格来说,今天主要是给大家展示如何使用软件生成雕刻机可以使用的G代码。相信这对很多电子爱好者来说都会有所裨益。这是一项非常有用的技能。与上一期的压花操作相比,雕刻电路板需要更多的步骤和更多的过程截图。在本文的最后,我们将为大家发布PCB Gothic准备的CopperCAM 2019最新中文版的软件资源。与上述两种方法相比,使用雕刻机直接雕刻电路板的方法可以减少生产的中间步骤。此次雕刻是在兄弟PCB工作室的中控主机主板上完成。
在今天的雕刻机专题中,兄弟PCB将一步步介绍如何使用雕刻机雕刻电路板。 严格来说,今天主要是给大家展示如何使用软件生成雕刻机可以使用的G代码。 相信这对很多电子爱好者来说都会有所裨益。 这是一项非常有用的技能。
点击文章中的步骤截图可以放大查看截图内容。
与上一期的压花操作相比,雕刻电路板需要更多的步骤和更多的过程截图。 在本文的最后,我们将为大家发布PCB Gothic准备的CopperCAM 2019最新中文版的软件资源。
雕刻的优点
许多爱好者自己制作了电路板。 比较常见的操作是光敏法或热转印法,然后进行化学蚀刻。 经过“冲膜”等一系列步骤后,即可得到所需的PCB板,且精度较高; 热转印方式制作PCB比较简单,还是需要激光打印机和热转印机,没有热转印机或热塑机,总是需要电烙铁,精度比光敏的低方法。
与上述两种方法相比,使用雕刻机直接雕刻电路板的方法可以减少生产的中间步骤。 只需要将G代码(分为走线、过孔、切割三种)导入雕刻机即可。 你可以获得高精度的电路板,当然前提是你有雕刻机。
如果想做雕刻机的童鞋,我们来看看前几期的专题内容。
雕刻方法的另一个优点体现在通孔和异形板的切割上。 采用雕刻的方法制作PCB板,比手工钻孔能更好地保证冲孔的精度,还可以轻松切割出各种形状和异形。 电路板,而特殊形状的电路板如果采用化学方法手工制作,难度和精度都会成为爱好者的一大难题。
绘制PCB图
这次我们仍然使用Altium Designer 2018来完成PCB图的绘制。
此次雕刻是在兄弟PCB工作室的中控主机主板上完成。 通过这台中央控制主机,可以对演播室不同功能分区的电源、灯光、电脑、UPS等进行集中管理和控制。 同时,主机还设计了演播室电量信息和环境温湿度的监控模块。 作为对各区域电源、照明等受控设备管理以外的系统功能的补充,可以实时掌握演播室的用电量和环境温湿度数据。 。 目前这款中控台的DIY已经完成,制作过程和经验将在下一期与大家分享。
了解 Gerber 文件
在正式开始我们今天的讲述之前,我们有必要先了解一下关于Gerber的知识。
一般来说,PCB行业流行的做法是将PCB文件转换为Gerber文件和钻孔数据,然后将转换后的文件发送给PCB工厂。 为什么? 这是因为将PCB文件转换成的GERBER文件发送给PCB厂相比直接发送完成的PCB源文件还有另一个重要的作用,那就是可以有效保护您的劳动成果甚至秘密不被窃取。
Gerber实际上是一种文件格式,是PCB行业软件描述电路板(电路层、阻焊层、字符层等)图像和钻铣数据的文档格式集合。 它是PCB行业图像转换的标准格式。
Gerber共有三种格式:Gerber X2,这是最新的Gerber格式; RS-274X(扩展 Gerber 格式)和旧的 RS-274-D 格式(也称为标准 Gerber 格式)。
三种Gerber格式的区别:
RS-274D 是一种源自 EIA 的 RS-274D 标准代码的数据格式,用于控制多领域 CNC 机床。 Gerber RS-274D 用于控制矢量光绘机,这是一种二维数控机床。 Gerber RS-274D 是一种 ASCII 格式,包括控制代码和 X、Y 坐标。 这种格式是在 20 世纪 60 年代和 1970 年代开发的,用于控制矢量光绘图仪。 只支持简单的图像操作,跟不上技术的发展。 因此,RS-274D格式正在逐渐被放弃,并被RS-274X所取代。
RS-274X也称为扩展Gerber格式,是目前应用最广泛的Gerber格式。 它包含了电路板各层图像的完整描述,并具有电路板图形成像所需的所有元素。 它是一种二维矢量图像描述格式,是目前电路板行业图像描述的标准格式。
与上述两种Gerber文件格式相比,最新的Gerber X2格式还可以插入PCB板的堆叠信息和属性,这是最新的Gerber格式。
生成 Gerber 文件
了解了Gerber文件的一些知识后,我们首先生成需要的Gerber文件,这是生成雕刻刀路的关键步骤。
1.运行Altium Designer 18;
2、打开已完成的PCB图;
3.我们需要先设置PCB板的原点,这是一个参考点。 建议选择左下角或右下角作为PCB板的原点;
菜单操作:【编辑】-【原点】-【设置】,然后点击PCB图上的一个角。
4、开始输出Gerber文件;
菜单操作:【文件】-【制造输出】-【Gerber 文件】
5. 设置Gerber 输出参数。 如果您有兴趣,可以阅读对话框上的说明;
(单位:英寸;格式:2:3)
6. 设置图层。 在该页面中,我们需要选择输出Gerber包含哪些图层,并根据需要进行设置;
7、点击确定按钮后,系统将生成一个CAM文件。 这不是我们需要的 Gerber 文件。 您可以先检查显示的图案是否正确;
8. 如果CAM显示的图案正确,那么我们可以导出Gerber文件;
菜单操作:【文件】-【导出】-【Gerber】
9、导出之前,还需要进行必要的设置,参数需要与之前的输出设置保持一致。 注意:不要误操作单位;
10、点击确定按钮后,系统弹出保存对话框,我们可以保存该线的Gerber文件;
11、上面的步骤我们得到了电路的Gerber文件,还需要钻孔和切割的数据文件,所以我们需要回到PCB输出过孔文件;
菜单操作:【文件】-【制造输出】-【数控钻文件】
12、输出之前,还是需要设置via文件的输出格式,这里的参数也需要和线路Gerber输出的参数保持一致;
13.设置好参数和单位后,我们还需要设置导出,点击Units...
14、钻孔文件的导出设置,也请保持设置参数一致;
15、点击确定按钮,系统会生成过孔的CAM文件,和生成线路Gerber时一样;
16、导出钻孔文件;
菜单操作:【文件】-【导出】-【保存钻取】
17、下拉菜单需要生成图层;
18. 保存钻孔文件。
至此,雕刻所需的电缆Gerber和钻孔文件已经导出。
CopperCAM 2019中文安装
旧版本的CopperCAM和AD18导出的Gerber可能存在兼容性问题。 因此,PCB大哥一直在寻找最新的CopperCAM软件,但一直没有找到可以用来研究学习的可用版本,更不用说中文版了。 但这对我们来说似乎是个问题。 然后兄弟PCB花了一天的时间完成了最新的CopperCAM 2019的汉化。
最新中文版已分享,在“电子DIY创艺联盟”公众平台留言页面回复“CC19”即可获取最新中文版。
CopperCAM 生成 G 代码
有了Gerber文件和钻孔文件,我们可以生成如下雕刻刀具路径:
1.运行CopperCAM 2019;
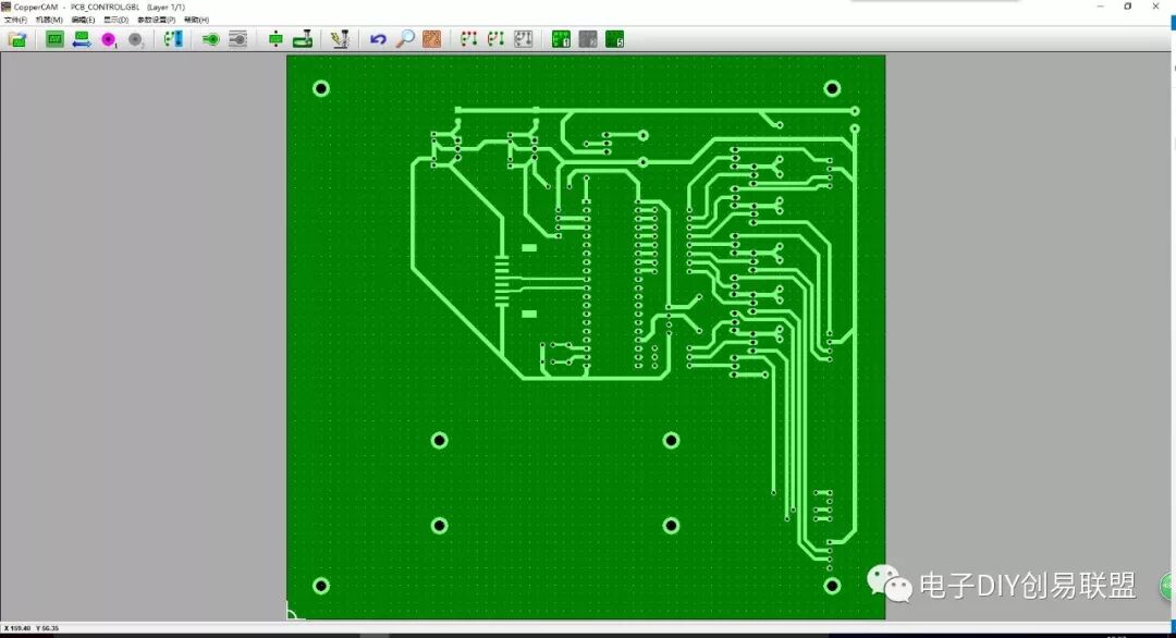
2、打开新生成的线Gerber文件;
菜单操作:【文件】-【打开】-【新建电路图】
3、弹出文件对话框,选择刚刚生成的Gerber文件;
(后缀:.GBL)
4.通过文件添加;
菜单操作:【文件】-【打开】-【钻孔文件】
5、弹出文件对话框,选择生成的钻孔文件;
(后缀:.drl)
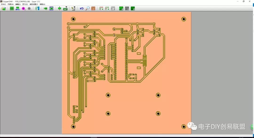
6. 检查焊盘和过孔是否已自动对齐。 如果前面的Gerber文件输出过程正确的话,一般会自动对齐。 请点击【是】;
对齐过孔和 PCB
7、向工具库添加工具;
菜单操作:【参数设置】-【工具库】
打开刀具库,添加一把利刀,用于雕刻PCB电路;
添加铣刀钻孔,添加更厚的铣刀完成PCB板的切割;
8.工具添加完成后,开始设置项目中使用的工具;
菜单操作:【参数设置】-【选择工具】
选择每个场景中使用的工具
9、翻转PCB,此步骤请根据实际情况设置,无需过多解释;
菜单操作:【文件】-【水平翻转】
10、计算刀具路径;
菜单操作:【机床/雕刻机】-【计算刀具路径】
11、开始计算刀具路径之前,需要设置刀具路径的相关参数;
PS:连接线隔离次数,简单理解,指的是线路部分的雕刻次数,一般设置为1,设置的值越大,线路部分的镀铜被铣削的程度越大。
12.点击确定后,您将看到PCB板的简单渲染效果;
13、生成NC代码;
菜单操作:【机器/雕刻机】-【生成NC代码】
14、选择输出类型;
雕刻层:线条
钻孔:钻孔
切出:切割
15、保存电路雕刻的NC代码文件;
16、重复步骤14,选择“钻孔”,导出钻孔的NC代码;
17、保存钻孔用NC代码;
18、输出切削数据;
菜单操作:【机器/雕刻机】-【板材轮廓】-【切割整板】
19、生成切割用G代码;
菜单操作:【机器/雕刻机】-【生成NC代码】
20、选择剪切,如果下拉菜单中没有剪切,请先进行步骤18;
21.保存文件
至此,我们就获得了雕刻的G代码,一共有三个文件:划线、钻孔、切割。
雕刻完成
按照1行-2钻孔-3切割的加工顺序,将上面得到的3个G代码文件依次导入MACH3控制软件中,完成电路板的加工。
下面是成品电路板。
下一期,我们将利用今天雕刻的电路板,开始工作室中控台的DIY。 下次见!
再次提醒一下:这里还没有看到CopperCAM 2019中文版软件资源的获取方法的兄弟姐妹们,注意了。 您可以在联盟公众号留言页面回复“CC19”获取最新中文版本。

























































